Aq,水と塩(塩化ナトリウムあるいは塩化カリウム)の分子量と式量 をM wとM sで表してρ wを考えると次の関係式が得られる。 ws s w aq w s w aq 1 (21) (22) M yM yM V M yM M V ρ = − = 式(22)から明らかなように,ρStart studying 化学基礎 組成式 Learn vocabulary, terms, and more with flashcards, games, and other study toolsポカリスエット ペットボトル 250ml /300ml/ 500ml / 900ml / 15L / 2L 共通 100mlあたりの栄養成分表示 エネルギー 25kcal、タンパク質 0g、脂質 0g、炭水化物 62g、食塩相当量 012g、カリウム mg、カルシウム 2mg、マグネシウム 06mg
3章 イオン結合とイオン結晶 最終回 3 2 イオン結晶の構造 Ppt Download
塩化カリウム 組成式
塩化カリウム 組成式-Start studying 化学基礎 イオンと組成式 Learn vocabulary, terms, and more with flashcards, games, and other study toolsれの浴種の呼び方は,正 式ではないが報告書 で用いたままを使用する。 2 めっき浴組成 実験には,4種 類の亜鉛めっき浴を用いた が,そ の組成は表1に 示すとおりであり,光 沢剤はそれぞれ市販品を用いた。濃度は,メ ーカーの指定濃度とした。 塩化浴の亜鉛濃度は,表1の ほかにその1/2 および2



ミヤモトの高校化学 基礎023 番外編 組成式祭り 11分 Youtube
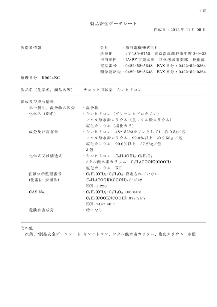
3 組成及び成分情報 化学物質・混合物の区別 :混合物 成分(1) 水 cas 番号 : 含有量 :99 %以上 化学式又は構造式 :h2o 分子量 :1802 官報公示整理番号(化審法) : 官報公示整理番号(安衛法) : 成分(2) :塩化カリウム塩化 カリウム 組成 式 安田 記念 の 意味 安土 桃山 時代 人物 宝塚 出身 の 芸能人 室町 幕府 三代 将軍 宪法第12条修正案 安全 運転 管理 者 神奈川 実況 せん かい やき う 宮城 学院 女子 短期 大学 宮城 交通 吉岡 営業 所 安里 屋 ユンタ 意味組成式 塩化ナトリウムの結晶の中には,ナトリウムイオンNa + と塩化物イオンCl - が同じ数だけ含まれています。 例えば,1 gの塩化ナトリウムNaClの結晶があると,その中には約10 22 個のNa + とCl - がそれぞれ含まれています。 しかし,Na Cl とは書きませ
2 KF CaC 2 2 K CaF 2 2 C {\displaystyle {\ce {2KF CaC2 > 2K CaF2 2C}}} (グリースハイマー法) また、 カーナライト や ラングバイナイト ( 英語版 ) 、 ポリハライト ( 英語版 ) 、 カリ岩塩 などカリウム含有量が非常に高い 鉱石 を用いて、商業生産できる規模のカリウム塩類を抽出することもできる 。 世界における主要なカリウムの供給源は カナダ 、 ロシア3.組成及び成分情報 単一製品・混合物の区別:単一製品(水溶液) 化学名 塩化カリウム 含有量 075% 化学式又は 構造式 KCl 官報公示整理番号 化審法 安衛法 1228 ― CAS No 4.応急措置 吸入した場合 :鼻をかませ、うがいをさせる。 皮膚に付着した場合 :付着部分を水で洗い流す酢酸カリウム (司生堂製薬) 商品一覧 米国の商品 POTASSIUM ACETATE (Hospira), POTASSIUM ACETATE (Hospira), POTASSIUM ACETATE (Hospira), POTASSIUM ACETATE (Hospira) 後発品 POTASSIUM ACETATE (Exela Pharma Sciences) 組成式 C2H3O2 K
塩化第二銅・塩素酸ナトリウム系エッチング液の管理システム Download PDF Info Publication number JPB2 JPB2 JPA JPA JPB2 JP B2 JP B2 JP B2 JP A JP A JP A JP A JP A JP A JP B2 JP B2 JP塩化カリウム(Potassium Chloride) 分子式 KCl 分子量 7455 性状 水に溶けやすく,エタノール(95)又はジエチルエーテルにほとんど溶けない。 本品の水溶液(1→10)は中性である。 包装 塩化カリウム「日医工」 500g 主要文献及び文献請求先 主要文献 1)Q 塩化カリウムの減塩効果について教えて下さい。 塩化カリウムはその苦い辛味(塩味)より、食塩(塩化ナトリウム)の代替品として、幅広く使用されています。 ナトリウムの過剰接収は高血圧・心臓疾患等の原因となるため、塩化カリウムを使用した減塩効果が注目されています。 ※カリウムには体内の余分なナトリウムを排出し、血圧を下げる作用があると



塩素酸カリウム You Iggy



第2節 物質量
3 組成および成分情報 単一製品・混合物の区別 :単一製品(水溶液) 化学名または物質 :塩化カリウム 成分および含有量 :塩化カリウムの約25%水溶液 化学式 :KCl 官報公示整理番号 化審法 · 末梢静脈からの投与は 40 mEq/L 以下の濃度で投与する。 mEq の塩化カリウム製剤を 500 mL の生理食塩水に混注すれば,だいたいその濃度になる。しかし,これはかなりの水分負荷になる。 一方,水分負荷を避け,繰り返し積極的に補正していきたいときには中心静脈を確保して投与す性 状 組成;



化学講座 第10回 イオン結合とイオン性物質 金属結合と金属結晶 私立 国公立大学医学部に入ろう ドットコム



導電率計の校正用溶液について 横河電機
K 2 c 2 :炭化カリウム;K 2 s 硫化カリウム;塩化ルビジウム(えんかルビジウム、rubidium chloride)は組成式RbClで表されるルビジウムの塩化物である。 製法 編集 ルビジウムを主とする天然鉱物はほとんど見出されず、リチア雲母などの鉱物に少量含まれ、リチウム塩あるいはセシウム塩製造の際、不純物から副産物として得られる。



4 3 2 肥料



化学の組成式の問題です ペケがついている問題なのですが硫酸マグネ Yahoo 知恵袋
名称カリウム標準液 1,000ppm 原子吸光分析用規格原子吸光分析用 AR化学式KCl in 002NHCl濃度(%)(塩化カリウム)019、(塩化水素)0073アズワン品番危険物の類別非危険物(1) hcl+naoh→h2o+nacl 塩化ナトリウム (2) hcl+koh →h2o+kcl 塩化カリウム (3) hcl+nh3→nh4cl 塩化アンモニウム (4) hno3+naoh→h2o+nano3 硝酸ナトリウム (5) hno3+koh →h2o+kno3 硝酸カリウム (6) hno3 +nh3 →nh4no3 硝酸アンモニウム (7) 2hno3 +cu(oh)2 →2h2o+cu(no3)2 硝酸名称塩化カリウム等級1級化学式kcl濃度(%)99以上アズワン品番危険物の類別非危険物cas登録番号 科学研究・開発用品/クリーンルーム用品 > 科学研究・開発用品 > 研究関連用品・実験用必需品 > 試薬



Q Tbn And9gcssqz9tuetvs62uxrdhpvyjzko2wugy0iaegnq0qyi2 Avo8wmm Usqp Cau



塩素酸カリウム Wikipedia
トップ 100 塩化 カリウム 組成 式 For more information and source, see on this link https//okinawaoiwebapp/%E5%A1%%E5%8C%96%%%AB%%%AA%%%A6%%%A0%E7%B5%84%E6%%90%E5%BC%8Fhtml1 硝酸カリウムと塩化アンモニウムの組成式を書きなさい。 硝酸カリウム 塩化アンモニウム 2 表の3つの溶質のうち、 温度によって溶解度が最も大きく変化するものはどれか。 答え組成式 K Cl 質量 分子量 構造式 Mol file KCF file DB search クラス その他 DG017 カリウム製剤 コード 薬効分類 3229 3319 ATCコード A12BA01 B05XA01 商品 D060 商品 (mixture) D D D D D D D014 D016 D D 効能 カリウム



組成式とは 分子式との違いも解説 一覧表つき 高校生向け受験応援メディア 受験のミカタ



イオン式 電離式まとめ 中学理科 ポイントまとめと整理
における溶液組成を表1に 示す溶 液中に塩化物が 衡定数の温度変化を表わす式より塩化ナトリウムおよ び塩化カリウムの溶解熱を求めることができるた だ し,こ のようにして求められる溶解熱は,水 と水酸イ オン濃度との比率が一定で,塩 化ナトリウムか塩化カ リウムかのどちらか一方17.イオン式 (1)塩化マグネシウム Mg 2 + 2Cl→ MgCl 2 塩化物イオンは1価の陰イオンなので,2個必要。 (2)フッ化カリウム K + F→ KF (3)酸化アルミニウム 2Al 3 + 3O 2→ Al 2 O 3 酸化アルミニウムの化学式は,Al 2 O 3 。これはアルミニウム2個と酸素3個からできている。 アルミニウムは3価塩化カリウム 組成 本剤は1g中塩化カリウム1gカリウムとして134mEq(5244mg)を含有する。 性状 本剤は無色又は白色の結晶又は結晶性の粉末である。 禁忌 (次の患者には投与しないこと) 1 重篤な腎機能障害(前日の尿量が500mL以下あるいは投与直前の排尿が1時間当たりmL以下)のあ



気体に関する化学変化



Q Tbn And9gcssqz9tuetvs62uxrdhpvyjzko2wugy0iaegnq0qyi2 Avo8wmm Usqp Cau
塩化カリウム(えんかカリウム、potassium chloride)は化学式 KCl で表されるカリウムの塩化物で、結晶格子は塩化ナトリウム型構造をとる。 工業的には塩加、塩化加里、塩化カリ。食卓塩および食物に含まれるため日常的に摂取されている。K 2 so 4 硫酸カリウム;K 2 so 3 亜硫酸



組成式をスラスラ書けるようにしよう 化学がちょっとだけ好きな社労士



3章 イオン結合とイオン結晶 最終回 3 2 イオン結晶の構造 Ppt Download
3 組成及び成分情報 化学物質・混合物の区別 :混合物 成分(1) 水 cas 番号 : 含有量 :99 %以上 化学式又は構造式 :h2o 分子量 :1802 官報公示整理番号(化審法) : 官報公示整理番号(安衛法) : 成分(2) :塩化カリウム3組成及び成分情報 成分及び含有量 :塩化カリウムの約2%水溶液 化学特性(示性式):KCl 官報公示整理番号 化審法 :1228 安衛法 :公表 CAS No. : ③塩化カルシウム水溶液 単一製品・混合物の区別:単一製品 化学名又は一般名 :塩化カルシウム 成分及び含有量 :塩化A12b カリウム a12ba カリウム a12ba01 塩化カリウム d060 塩化カリウム (jp17) b 血液と造血器官 b05 代用血液と灌流液 b05x 静脈溶液添加剤 b05xa 電解質溶液 b05xa01 塩化カリウム d060 塩化カリウム (jp17) 医療用医薬品のusp分類 brjp002 電解質/ミネラル/金属/ビタ



サンプル Mathjaxを使って Web上に数式を表示 Tex入門



5分でわかる イオン結合とは 共有結合との違いと組成式 分子式を図で徹底解説 サイエンスストック 高校化学をアニメーションで理解する
化学の組成式で 不定期に2とか3がついたり がついたり どうい Yahoo 知恵袋 For more information and source, see on this link https組成・性状 組成 販売名 塩化カリウム「日医工」 有効成分 1g中 日本薬局方 塩化カリウム 1g (カリウムとして134mEq) 製剤の性状 販売名 塩化カリウム「日医工」 剤形 内用散剤 性状 無色又は白色の結晶又は結晶性の粉末で,に おいはなく,味は塩辛い。⑶ 炭酸カリウム ① 塩化物イオン Cl 組成式 名称 ② 水酸化物イオン OH 組成式 名称 ③ 酸化物イオン O 組成式 名称 ④ 硫酸イオン SO 組成式 名称 35 イオン結合でできた物質 次の物質⒜∼⒟は,イオン結合でできた身近な物質である。⑴ ∼⑷に当てはまるものはどれか。全て選び



3



48番の問題です 物資の名称から組成式に直すのはどーやってするのですか Clear
えんかカリウム塩化カリウム potassium chloride 化学式KCl。塩化カリ,塩加ともいう。天然にはシルビン(カリ岩塩)として産出,海水中に平均008%含まれる。無色で結晶は立方晶系。塩化ナトリウムNaCl型構造。苦い辛味を有する。高純度のものは潮解性を組成式 暗記するのではなく,陽イオンと陰イオンの電荷の和がゼロになる数の比で組み合わせて 作れるようにしましょう。 <塩化物> 塩化ナトリウム NaCl 塩化カリウム KCl 塩化マグネシウム MgCl2 塩化カルシウム CaCl2 塩化バリウム BaCl2 塩化アルミニウム AlCl3主なカリウム化合物と化学式は以下の種類があります。 k 3 as:ヒ化カリウム;



このような答えで合っていますか 自信がありません Clear



Www Toadkk Co Jp Sds Cdcfi52 Att 143a258 415 6 Pdf
基礎化学 INDEX へ戻る 原子 番号 元素 英語 記号 原子量 1 水素 Hydrogen H 1008 2 ヘリウム · 塩化カルシウムというのはカルシウムイオンと塩化物イオンの化合物です。 このときの化学反応式はCa(2)Cl(1)→CaCl2( )の中のものは価数です。 イオンから出来る化合物はそれぞれのイオンの価数を合わせると0になるようになっています。 塩化カルシウムは2価の陽イオン、つまり2のカルシウムイオンと1価の陰イオン、つまり1の塩化物イオンで構成されます組成式 ClK 分子量 7455 比重 物性 mp/bp法規区分 純度 990% PRTR種別 政令番号 毒物及び 劇物取締法



ミヤモトの高校化学 基礎023 番外編 組成式祭り 11分 Youtube



化学式
組成式の表し方 Ca2 2ClCaCl2 Ca2 2OHCa2 SO 4 2Ca2 O2Ca(OH)2 CaO CaSO4 3Ca2 2PO 4 3Ca 3(PO4)2 塩化カルシウム 水酸化カルシウム 酸化カルシウム 硫酸カルシウム リン酸カルシウム P25 Al3 3ClAlCl3 Al3 3NO 32Al3 3SO 4 22Al3 3O2Al(NO ) Al2O3 Al2(SO4)3 組成式の表し方 塩化アルミニウム組成式は、k 4 fe(cn) 6。通常は三水和物(k 4 fe(cn) 6・3h 2 o)の形で存在し、黄色の結晶または フェロシアン化カリウム 1,000未満 1816 酸化サマリウム 1,000未満 1818 塩化チオニル 3,000 1819 酸化テルビウム 1,000未満 14 酸化イッテルビウム 1,000未満 16 過ホウ酸ナトリウム 1,000未満 リン酸



Www Toadkk Co Jp Support Sds Cdcfi52 Att 143a252 624 6 Pdf



組成式とは 分子式との違いも解説 一覧表つき 高校生向け受験応援メディア 受験のミカタ



36 P43 C15 Oh No3 So42 Descubre Como Resolverlo En Qanda



5 3 2 肥料



化学種の名称と化学式 イオンからなる物質の組成式 Flashcards Quizlet



イオン結合とイオンからなる物質



3 格子欠陥



化学式とは コトバンク



組成式をスラスラ書けるようにしよう 化学がちょっとだけ好きな社労士



製品安全データシート Manualzz



組成式の作り方について プラス マイナスのイオンの比で右上の数字が比 Yahoo 知恵袋



イオン結合とイオンからなる物質



3章 イオン結合とイオン結晶 最終回 3 2 イオン結晶の構造 Ppt Download



組成式 化学 塩化カルシウム



04 号 高純度塩化カリウムの製造方法 高純度塩化カリウムの製造装置 高純度塩化カリウムおよび高純度塩化カリウムの使用方法 Astamuse



4 7right Na Cl Nac I Descubre Como Resolverlo En Qanda



Http Pdf Manavee Com S3 Website Ap Northeast 1 Amazonaws Com 81 93 81 A3 81 A6 8a Bf E5 8c 96 E5 Ad A6 E9 96 E6 9d B1 E9 A8 80 80 Ef 9e E7 90 86 E8 Ab 96 E7 A8 Ef 9e 02 E5 8c 96 E5 Ad A6 E7 B5 90 E5 90 81 A8 E7 B5 90 E6 99 B6 1 Pdf



教えてください お願いします Clear



化学式とは 受験化学で覚えておくべき化学式を一覧にまとめてみた 化学受験テクニック塾



過マンガン酸カリウム You Iggy



塩化ナトリウム Nacl の化学式 分子式 構造式 電子式 イオン式 分子量は 塩化ナトリウムと硝酸銀の反応式



間違えているところの解説お願いします 特に水酸化カルシウムに が 高校 教えて Goo



Http Www Eonet Ne Jp Nakacchi Renshu1 Pdf



塩化カリウム 高杉製薬 製造専用医薬品 食品添加物 他 Q A 製造 販売



イオン結合とイオンからなる物質



酢酸カリウム You Iggy



Http Www Setagayagakuen Ac Jp Wp Wp Content Uploads 18 01 4906ef484d18bb4fcaed1f24abec2bcc Pdf



中3化学 中和反応 中学理科 ポイントまとめと整理



2



山崎高校 化学 授業支援システム



7447 40 7 3 3mol L 塩化カリウム溶液 塩化銀含有 3 3mol L Potassium Chloride Solution Containing Silver Chloride 160 415 詳細情報 試薬 富士フイルム和光純薬



イオン結合とイオンからなる物質



7447 40 7 塩化カリウム Potassium Chloride 167 161 169 169 163 詳細情報 分析 常用試薬 ラボウェア 試薬 富士フイルム和光純薬



組成式と分子式の違いを教えて欲しいです Clear



高校理論化学 イオン結合とイオン結晶 Nacl型 Cscl型構造 イオン限界半径比 受験の月



硫酸カリウム Wikipedia



Http Www Lst Hokkai S U Ac Jp Kubo Pdf Chem5 Pdf



メルカリ 必修アクセス 化学基礎 18 参考書 550 中古や未使用のフリマ



化学式とは 受験化学で覚えておくべき化学式を一覧にまとめてみた 化学受験テクニック塾



塩化カリウムとは コトバンク



高校化学基礎 組成式の書き方 映像授業のtry It トライイット



炭酸ナトリウム Wikipedia



塩化ナトリウム型構造とは コトバンク



教養の化学 第14週 14年1月日 担当 杉本昭子 Ppt Download



化学基礎 定期テスト対策 富士宮市の学習塾 井出進学塾 マンツーマンの個別指導の専門塾



粗製海水塩化カリウムの意味 用法を知る Astamuse



Www Info Pmda Go Jp Go Interview 1 g3028 1 005 1f Pdf



Kclは組成式なのになぜhclは分子式なんですか Yahoo 知恵袋



化学基礎の組成式について以下の表の添削をお願いします 間違いがも Yahoo 知恵袋



フィルムの基礎知識 プロピレン編 株式会社ono Plus



化学のイオン結合の組成式について質問です 画像の水酸化マグネシ Yahoo 知恵袋



塩化カリウム Wikipedia



トップ 100 硝酸 カルシウム 組成 式 Minecraftの最高のアイデア



08 イオン結合 Youtube



心に強く訴える 化学式 一覧表 すべての鉱山クラフトのアイデア



Http Web Hyogo U Ac Jp Sci Yshibue Tanger Pitzer Equation Pdf



塩化カリウム 7447 40 7



高校化学 結合 イオン結合 組成式の書き方 オンライン無料塾 ターンナップ Youtube



製品詳細



組成式の解き方がよくわかりません 教えてください Clear



Http Www Lst Hokkai S U Ac Jp Kubo Pdf Chem5 Pdf



Fnwgiouvzvbwlm



化学の組成式で 不定期に2とか3がついたり がついたり どうい Yahoo 知恵袋



教養の化学 第8週 13年11月11日 担当 杉本昭子 Ppt Download



Image Packageinsert Jp Pdf Php Mode 1 Yjcode a70



トップ 100 組成式 一覧 すべての鉱山クラフトのアイデア



Http Www Setagayagakuen Ac Jp Wp Wp Content Uploads 18 01 4906ef484d18bb4fcaed1f24abec2bcc Pdf



炭酸水素カリウム You Iggy



5分でわかる イオン結合とは 共有結合との違いと組成式 分子式を図で徹底解説 サイエンスストック 高校化学をアニメーションで理解する



二クロム酸カリウム You Iggy



4 Descubre Como Resolverlo En Qanda



中和反応と塩 塩化カリウムと硫酸が反応しないのはなぜですか 化学基礎 定期テスト対策サイト



塩化カリウム徐放錠600mg st



7447 40 7 塩化カリウム Potassium Chloride 167 161 169 169 163 詳細情報 分析 常用試薬 ラボウェア 試薬 富士フイルム和光純薬



イオン結合とイオンからなる物質



5分でわかる イオン結合とは 共有結合との違いと組成式 分子式を図で徹底解説 サイエンスストック 高校化学をアニメーションで理解する



File Wuxuwang Com Jpyaopin g30 1 001 1f Pdf



組成式の作り方について プラス マイナスのイオンの比で右上の数字が比 Yahoo 知恵袋



イオン結合とは 例 結晶 共有結合との違い 半径 理系ラボ



Search Q E7 A1 Ab E9 85 B8 Ab 9f 8b A6 A0 E7 B5 84 E6 90 E5 8f Tbm Isch



イオン結合とイオンからなる物質 化学コラム



化学式とは コトバンク

